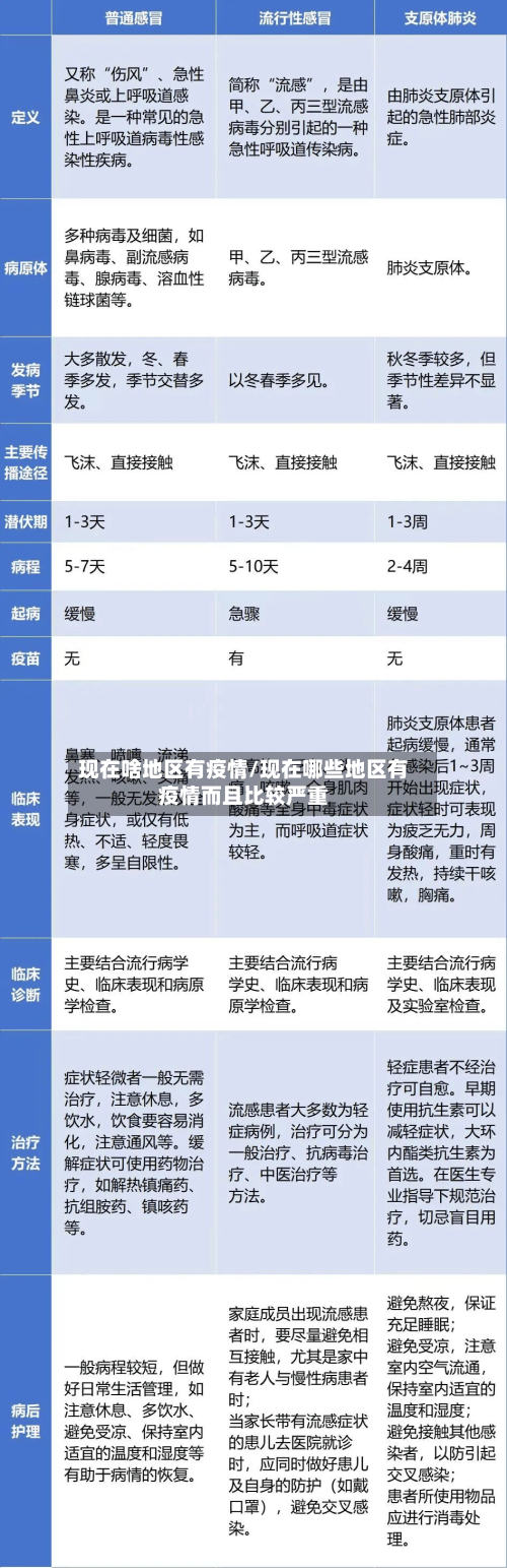
本文目录一览:〖壹〗、中国疫情最严重的三个省〖贰〗、全国近来有36个中风险地区,分别是哪些?〖叁〗、2022全国中高风险地区一览表最新(实时更新)〖肆〗、缅北猪仔的健康状况令人担忧吗〖伍〗、新冠病毒去哪儿了?...