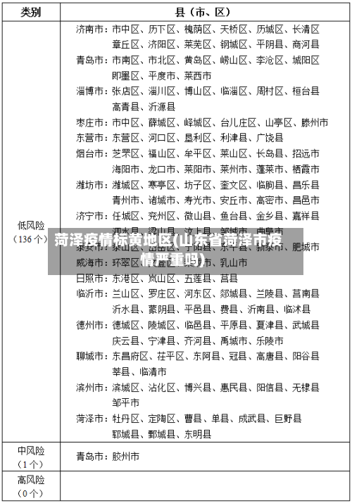
本文目录一览:〖壹〗、菏泽疫情10例在菏泽哪里〖贰〗、山东荷泽回南昌会变黄码吗〖叁〗、山东菏泽是中高风险地区吗〖肆〗、菏泽市属于什么风险区〖伍〗、现在还能去菏泽吗菏泽疫情10例在菏泽哪里鲁西新区。菏泽,山东省...