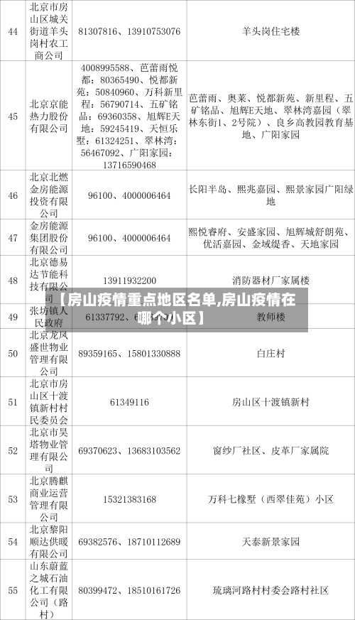
本文目录一览:〖壹〗、房山区中高风险地区〖贰〗、房山属于什么风险地区〖叁〗、关于房山疫情,今天我们来统一下思想〖肆〗、2022年5月27日起北京两地风险等级调整(在朝阳房山)〖伍〗、1月27日北京丰台1地升为中风险...