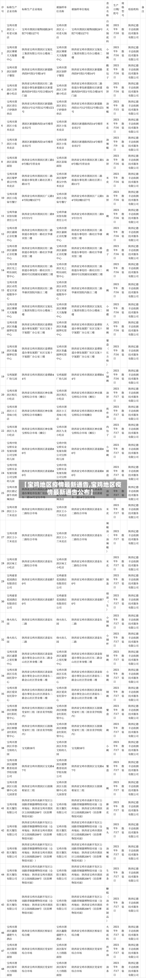
本文目录一览:〖壹〗、宝鸡市10月5日的核酸贴是什么〖贰〗、宝鸡确诊人数〖叁〗、违规甩客大巴已有19人感染!多地出现类似事件〖肆〗、宝鸡眉县是否高风险地区宝鸡市10月5日的核酸贴是什么就是核酸采样后现场发放核酸采...