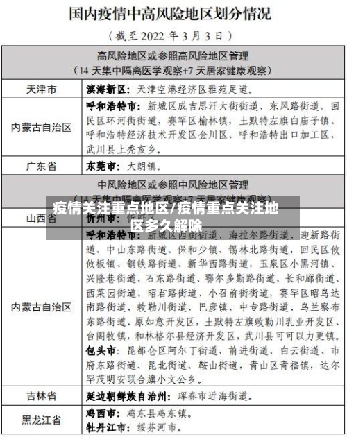
本文目录一览:〖壹〗、上海的重点关注地区是什么意思〖贰〗、辽宁疾控、沈阳市疾控发布最新提醒!〖叁〗、满足什么条件可以解除重点关注地区?〖肆〗、重点管控地区和重点关注地区区别是什么〖伍〗、什么是疫情防控重点地区...