本文目录一览:
- 〖壹〗、陕西富平县疫情防控隔离政策(不断更新)
- 〖贰〗 、陕西镇安县防疫最新疫情防控政策(不断更新)
- 〖叁〗、苏州高新区疫情防控最新政策(持续更新)
- 〖肆〗、微信怎么查询各地出行防疫政策?
陕西富平县疫情防控隔离政策(不断更新)
陕西富平县疫情防控隔离政策(更新至2022年1月11日)如下:天津来返人员12月24日以来有天津旅居史或与病例轨迹交集且仍在富平的人员需主动向社区(村组)、单位(部门) 、酒店报备 ,并配合落实防控措施 。

≥▂≤ 阁良收费站:除西安市车辆,其他地方车辆需持48小时核酸,无核酸车辆需现场核酸,同时查验行程码。 高陵、富平出口:对省内客车查验48小时核酸、双码.。

来返富人员须持48小时核酸阴性证明 ,低风险地区要落实“三天两检”和“落地检 ”,严格遵守“三天四不”规定,即三天内不参加聚餐 、不聚集和聚会、不进入人群密集场所和重点机构、不乘坐公共交通工具。
不需要 。富平县是低风险地区 ,进商丘政策要求:提前三天报备,持有48小时内核酸检测阴性证明,省外查验“两码一证” ,省内无疫情市其他人群凭健康码 、行程码绿码有序通行。疫情防控:戴口罩,要坚持。科学佩戴口罩是预防呼吸道传染病最有效的措施之一 。

陕西镇安县防疫最新疫情防控政策(不断更新)
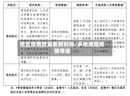
〖壹〗、外省市或省内各市(各高校)“点对点”集中转运回镇人员,由社区、村组 、单位落实14天健康监测。乘坐公共交通工具或私家车来镇返镇人员(含健康码黄码) ,由社区、村组或单位落实14天居家隔离,并分别于第14天各开展一次核酸检测。
〖贰〗、镇安县:防疫询问电话(含各镇)需点击查看详情 。柞水县:防疫询问电话(含各镇)需点击查看详情。商洛高新区(商丹园):疫情防控办公室电话 0914—2030960。注意事项 风险等级可能随疫情动态调整,建议出行前通过国务院客户端小程序或当地卫健委官方网站查询最新信息 。
〖叁〗 、九月七号陕西省商洛市镇安县属于疫情防范区。商洛镇安地区近来没有低、中、高风险区域 ,都是常态化防控区。
〖肆〗、太白山出口本地牌照且持本地身份证可通行,省内牌照持本地身份证需所在社区或村子来接可通行,持疫情防控应急物资及人员运输车辆通行证除湖北武汉以外的其它车辆均可通行 。
苏州高新区疫情防控最新政策(持续更新)
苏州高新区新冠肺炎疫情联防联控指挥部于2022年3月10日发布了当前疫情防控工作通告,具体政策如下:行程卡带*的上海来(返)苏州高新区人员:实行“3+11 ”健康管理措施。前3天居家健康监测 ,间隔24小时进行2次核酸检测;后11天健康监测,第7天和第14天各进行1次核酸检测。
各区加强疫情防控通告姑苏区:发布进一步加强疫情防控措施的通告,具体措施未详细说明 ,需关注官方后续细则。相城区:发布进一步加强疫情防控措施的通告,具体措施未详细说明,需关注官方后续细则 。苏州新区:发布进一步加强疫情防控措施的通告 ,具体措施未详细说明,需关注官方后续细则。
自通知发布起,门急诊全面停诊 ,恢复时间另行通知。医院将严格落实人员及环境筛查措施,确保防控安全 。信息来源:2022年2月13日23:26发布。苏州市立医院 暂停服务范围:本部(姑苏区道前街26号)门急诊(产科急诊除外)。具体措施:自通知发布起,本部门急诊服务暂停 ,产科急诊正常开放 。
苏州近期可以出省,但非必要不前往国内中高风险地区和疫情发生地所在城市,如确需前往,需做好报备与防护措施。
微信怎么查询各地出行防疫政策?
打开微信搜索页面 ,点击服务进入微信主界面后,通过顶部搜索栏或“发现”页进入搜索功能,选取“服务”选项。点击底部“出行政策查询 ”在服务页面中 ,找到“出行政策查询”功能入口(通常位于交通出行或便民服务分类下) 。
打开腾讯健康小程序启动微信,在搜索栏输入“腾讯健康”,进入对应小程序。找到首页或功能列表中的“出行政策 ”入口 ,点击进入查询页面。选取出发地和目的地在查询页面中,系统会提示输入出发城市和到达城市 。可通过下拉菜单选取,或直接输入城市名称进行搜索。
可以通过微信的国务院客户端小程序查询各地出行政策 ,具体步骤如下:打开微信,在发现页点击小程序。在搜索栏找到国务院客户端,点击打开。进入小程序后 ,在首页点击各地防控措施 。选取出行城市,即可查看该地的具体防疫政策,包括核酸检测要求 、隔离规定、健康码使用等详细信息。









