本文目录一览:
- 〖壹〗 、风险等级评估分为几级
- 〖贰〗、上海行程卡变红?回应:不关联健康状况!2位医学专家提醒:坚持个人自律...
- 〖叁〗、红码是什么意思啊
- 〖肆〗 、红码和黄码是什么意思
- 〖伍〗、行程码变红色是怎么回事
- 〖陆〗、红码+黄码+绿码分别代表什么意思?
风险等级评估分为几级
〖壹〗、风险预警等级分为五个等级,分别是Ⅰ级(一级) 、Ⅱ级(二级)、Ⅲ级(三级)、Ⅳ级(四级)和Ⅴ级(五级) 。 Ⅰ级风险:极低风险 ,无风险。此类风险对人身安全 、财产或环境造成的损害非常轻微,正常监测和控制措施足以管理和应对。

〖贰〗、风险评估通常分为五个等级,以应对不同程度的安全威胁 。以下是每个等级的详细说明: 低风险(Low Risk):这类风险的发生概率低 ,对个人、财产或环境的影响较小。可能仅造成微小的损失或影响。通常不需要特殊的风险管理措施,但应保持必要的警惕。

〖叁〗 、风险预警等级分为五个等级 。这些等级分别为:一级(Ⅰ级)、二级(Ⅱ级)、三级(Ⅲ级) 、四级(Ⅳ级)和五级(Ⅴ级)。 一级(Ⅰ级):风险极低,无风险。这指的是风险非常小,对人身安全、财产或环境可能造成的损害非常轻微 ,通常可以通过常规的监测和控制措施来处理 。


上海行程卡变红?回应:不关联健康状况!2位医学专家提醒:坚持个人自律...
上海“出行行程卡 ”变红不关联健康状况,不影响正常出入上海,市民无需过度恐慌 ,仍需坚持个人自律做好防护。行程卡变红原因:11月9日上海新增1例本地确诊病例,浦东新区祝桥镇营前村被列为中风险地区。
上海行程卡变红一般不影响出行,但具体还需看各地防控政策 。以下是具体分析:行程卡变红只是旅行提示:根据“通信行程卡”微信公众号消息 ,行程卡会用红色标示中高风险区域市场名称,这只是旅行提示,与健康状况无关。因此 ,行程卡变红并不代表个人健康状况有问题。
四:不弄虚作假对于行程卡,我们也不要弄虚作假,如果你的行程卡是红颜色 ,你故意弄成了一个绿颜色,这样是对自己不负责任,也是对社会不负责任的一种表现 。其实很多时候,行程卡也会存在着误区 ,就像上海的行程卡变红,有关部门回应,这只是一个误区 ,其实上海的行程卡是绿色的。
行程卡变红只是将中高风险区域的地市名称标记为红色,对于出行是不影响的。不关联健康状况行程卡是不关联健康状况的,但是由于自身有到过中高风险地区 ,行程卡会变成红色 。基本上不太会影响出行,但是具体还是要根据所到地的要求来做。估计有的地区会要求出具核酸检测结果,毕竟这是防控所需的。
知道了城市变红并不关联个人的身体健康状况 ,也并不强制个人出行,大家可以松一口气了吧。不过,要了解通信大数据行程卡中的各种颜色的卡片所代表的内容也是很重要的 。通信大数据行程卡是由工信部中国信通院联合中国电信、中国移动 、中国联通推出的行程查询服务。
“行程卡”中的“上海 ”已被标记为红色 ,因而担心差旅行程受到影响。对此,中国信息通信研究院官方微信公众号“通信行程卡”发布回应称 。2020年11月10日0时起,行程卡将对包含中高风险区域的地市名称标记为红色,仅作为出行提示 ,不关联健康状况,具体管控政策请遵循各地联防联控机制。
红码是什么意思啊
红码是指健康码中的一种颜色标识,代表持码人可能处于较高的健康风险状态。以下是关于红码的详细解释:红码的含义:红码是健康码系统中的一种颜色标识 ,与健康码系统中的绿码和黄码共同构成了健康码的三种颜色分类 。
红码通常指的是一种管理方式,意味着政府或机构对特定区域或人群实施封锁、禁行、限制出入等严格的管控措施。目的是为了保证公共卫生的安全和稳定,实施过程非常严谨 ,需要有专门的措施和管理机构来指导和协调。商业领域:红码可以指某个商品或服务出现了质量问题或安全隐患,商家将其标签标记为红码 。
红码是指在健康码系统中,个人被赋予的一种颜色标识 ,代表较高的疫情风险。以下是关于红码的详细解释:红码的含义 红码是健康码系统中的一种颜色标识,通常代表个人存在一定的疫情风险。当被赋予红码时,意味着需要采取更为严格的防疫措施 。
场所码红码表示本人健康卡状态异常 ,可能是确诊病例(含临床诊断)、疑似病例 、发热病例或来自高风险地区等情况,需立即隔离管控并报告有关部门。与红码人员接触通常不会直接变红码,但可能变为黄码;场所码包含健康码信息,红码转绿码需根据具体原因满足隔离、核酸检测或风险等级调整等条件。
“检查出红码”一般指在某些应用程序中 ,用户的账户或IP地址被标记为不良用户,以至于被列入黑名单中,从而导致无法正常使用该应用程序。红码可以是由于某些违规行为或违规言论而导致的 ,也可以是由于系统故障、误判等因素所导致 。
红码和黄码是什么意思
红码和黄码是新冠肺炎防疫工作中对健康码呈现红色 、黄色现象的简称。
红码、黄码的意思是新冠肺炎防疫工作中对健康码呈现红色、黄色的现象的简称。疫情期间领取绿色码的人员凭码通行,黄码和红码需自行隔离 。2021年8月3日,湖南省疾病预防控制中心 、湖南省卫生健康委信息统计中心发布了紧急通告。
红码和黄码是新冠肺炎防疫工作中对健康码呈现红色、黄色的现象的简称。以下是关于红码和黄码的详细说明:红码:在新冠肺炎防疫工作中 ,如果一个人的健康码变为红色,这通常意味着该人员可能存在较高的感染风险或者已经被确诊为新冠肺炎患者、疑似患者 、无症状感染者,以及与这些人员有过密切接触的人 。
红码和黄码是新冠肺炎防疫工作中对健康码呈现红色、黄色的现象的简称。以下是关于红码和黄码的详细解释:红码:含义:红码代表高风险状态 ,通常意味着持码者可能与确诊病例、疑似病例或无症状感染者有过接触,或者来自疫情高风险地区。
红码:红码人员的具体隔离和核酸检测安排通常由相关部门直接负责转运和安排 。黄码:黄码人员根据所在地点的不同,可以选取就近的二级及以上医疗机构黄码检测专区或具有资质的第三方检测机构进行新冠病毒核酸检测。如果是在封控管控区域内 ,则需要联系社区工作人员安排检测。
红码:定义:红码是健康码中的一种颜色标识,代表持码者可能存在较高的疫情传播风险 。管理措施:一旦健康码变为红码,持码者将被限制通行,并需要按照疫情防控部门的要求进行严格的医学诊疗或集中隔离观察。这是为了防止疫情进一步扩散 ,保护公众健康。
行程码变红色是怎么回事
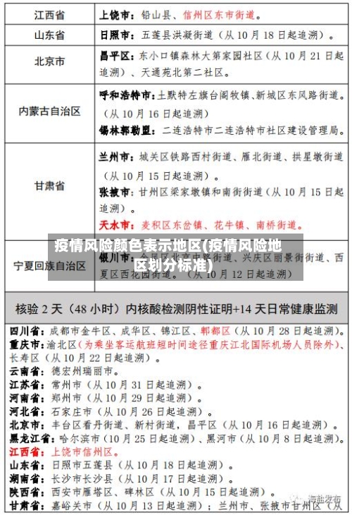
行程码变红原因:去过中高风险地区:如果你在14天内到访过被认定为中高风险地区的地方,行程码可能会变红。所在地区被列为中高风险:即使你没有离开过所在地,但如果该地区被划分为中高风险区域 ,行程码也可能变红 。自身有感染风险:根据你的行程轨迹和接触史,如果系统判断你有较高的感染风险,行程码也可能变红。
黄码变红码是因为从国内中高风险地区和境外来汉返汉 ,或者与新冠肺炎感染者在同一时间段内有过行程轨迹交集,健康码会自动转码。若需申诉变回绿码,可借鉴以下步骤:打开支付宝APP:在支付宝市民中心页面中 ,点击出示健康码 。进入健康码转码登记页面:在健康码页面中,点击健康码转码登记。
确诊 、疑似病例或无症状感染者及其密切接触者:当个人被确诊为新冠肺炎病例,或是疑似病例、无症状感染者时 ,其行程码会变红色。与上述人员有密切接触的人员,其行程码同样会变红色 。近14天内有境外旅居史的人员:如果个人在过去14天内曾前往境外并返回国内,其行程码会变红色,以标识其可能的疫情风险。
行程码在以下情况下会变红色:确诊病人、疑似病人、无症状感染者及其密切接触者:这些人员的行程码会被标记为红色 ,以进行严格的健康管理和隔离观察。近14天内有境外旅居史的人员:由于境外疫情的不确定性,有境外旅居史的人员行程码也会被标记为红色,需要按照相关规定进行隔离和观察 。
红色行程码的含义:行程码红色主要用来提示用户曾经到访过或当前位于高风险区域的城市。这并不意味着用户本人一定患有疾病或存在健康风险 ,而是作为出行提示,帮助用户和相关机构了解用户的行程轨迹。相关政策:对于显示红码的用户,根据各地的联防联控机制 ,可能需要实施14天的集中或居家隔离措施 。
行程码红色代表处在高风险区域的城市,仅作出行提示,不关联健康状况。通信大数据行程码 ,是由中国信通院联合中国电信 、中国移动、中国联通三家基础电信企业利用手机的信令数据,通过用户手机所处的基站位置获取。
红码+黄码+绿码分别代表什么意思?
〖壹〗、黄码 、绿码、红码都是健康码,用于表示个人的健康状态及风险等级 ,但代表的意思不同。红码:含义:表示某人是确诊病例、疑似病例或无症感染者 。应对措施:遇到红码人员应立即隔离治疗。黄码:含义:表示某人从有疫情的地区返回且未自行隔离14天,或疑似与确诊患者 、无症感染者有过接触。应对措施:建议黄码人员立即去医院进行核酸检测 。
〖贰〗、绿码:含义:表示持有者健康状况正常,可以自由通行。管理措施:凭码通行,无需额外的健康管理措施。黄码:含义:表示持有者可能存在一定的健康风险 ,需要采取一定的健康管理措施 。管理措施:实施7天内的隔离,并连续7天进行健康打卡,打卡正常后转为绿码。
〖叁〗、红码 、黄码、绿码是用于人员健康状态分类管理的标识。绿色健康动态码:含义:显示绿色说明该人员是未见异常或已解除医学管理措施的人员 。建议行动:持有绿色健康动态码的人员可以通行 ,无需采取额外的防疫措施。黄色健康动态码:含义:显示黄色说明该人员为重点地区来沪未满14天的人员,存在一定的疫情传播风险。









