本文目录一览:
- 〖壹〗、海南省哪个市疫情最严重
- 〖贰〗 、黄流镇有疫情吗
- 〖叁〗、进海南岛最新防疫政策
- 〖肆〗、全国疫情风险等级名单是?
- 〖伍〗 、海南儋州疫情病例分布在哪里
海南省哪个市疫情最严重
〖壹〗、通过查询相关资料显示,海南省三亚市疫情最严重。因为据海南省新冠疫情防控指挥部消息,截止9月2日0-24时 ,海南昨日新增本土确诊40例,本土无症状感染者29例 。其中疫情爆发最严重的三亚确诊31例。具体消息可关注官方网站,获得第一手权威信息。

〖贰〗、根据海南省当地的新闻媒体报道 ,三亚的疫情聚集性非常的明显,并且有向其他省份蔓延的现象,其他省份在面对该疫情状况时 ,想要处理好,需要有以下几项应对措施:要严格审查从三亚抵达该省份的所有旅客的详细情况 。

〖叁〗 、022年8月7日。查询三亚市疫情工作报告了解到,该市在2022年8月7日新增413例阳性感染者 ,是疫情的比较高峰。三亚市,是海南省地级市,地处海南岛的最南端 。


黄流镇有疫情吗
〖壹〗、通过查询相关资料显示 ,黄流镇有疫情。因为是在2022年8月23日全国疫情中高风险地区名单最新汇总是海南省乐东黎族自治县中是有流镇抱一村,黄流镇孔汶村,黄流镇抱二村,黄流镇东孔村都是中高风险地区 ,是有疫情的。
〖贰〗、有 。乐东县黄流镇2022年8月11日,新增18例新冠肺炎确诊病例 、1例无症状感染者,均转至定点医院进行医学观察。截至8月11日24时 ,我县累计报告确诊病例41例、无症状感染者6例。初步流调结果显示,新增的18名确诊病例、1例无症状感染者 。由上新闻报道黄流镇是有疫情的。
〖叁〗 、有。黄流镇,隶属于海南省乐东黎族自治县 ,位于乐东黎族自治县西南侧,截至到2022年8月27日海南黄流镇累计确诊病例428例,新增确诊病例5例 ,属于中高风险地区,需根据当地的防疫政策积极配合防疫,做好个人防护措施。
〖肆〗、海南乐东黄流9月8日解封 。据疫情防控政策公布 ,9月2日至9月7日,乐东黄流已连续5天未发现社会面新增阳性感染者,已实现高质量社会面清零,疫情防控形势总体可控、稳中向好。经县疫情防控工作指挥部研究决定 ,自2022年9月8日0时起,对黄流镇解除静态管控,有序恢复经济社会正常秩序。
〖伍〗、022年9月8日 。黄流镇 ,隶属于海南省乐东黎族自治县,位于乐东黎族自治县西南侧,通过查询当地疫情防控中学显示:截止到2022年9月8日 ,连续7日没有新增病例,属于常态化管理区域,并且当地设施都有序开放 ,黄流镇属沿海平原热带气候区域,属热带季风气候,冬暖夏凉。
进海南岛最新防疫政策
〖壹〗 、来海南近来不需要办理签证 ,封关运作后人员进入海南岛仍使用身份证;海南自贸港计划2025年前适时启动全岛封关运作。以下是详细解来海南是否需要办理签证?当前政策:海南近来正在和国家有关部门制定方案,封关运作以后人员进入海南岛仍然使用身份证,与现在没有差别 。
〖贰〗、海南防疫进岛最新规定如下:凡抵达海口的旅客(14天内未有涉疫区或中高风险地区旅居史),手机显示绿码且行程轨迹提示未到访过风险区或涉疫区(或其他类似描述) ,同时体温正常可直接通行;对涉疫区来琼返琼人员实行远端防控。
〖叁〗、海南离境规定(自2025年12月18日全岛封关后)非常简单,人员进出和封关前一样方便,无需额外证件 ,带上身份证件即可离岛。
〖肆〗 、出岛防疫政策要求是什么?乘坐飞机离岛人员(含接送机人员),凭48小时内1次核酸检测阴性证明进入海口美兰机场航站楼 。
〖伍〗、是的,封关后去海南不用办证。根据海南自贸港封关政策 ,内地居民前往海南出差、旅行,仍凭身份证等有效证件通行,这与封关前的规定一致。封关主要针对的是货物监管 ,并非人员的进出管理,所以并不影响人员的正常流动 。简单来说,封关后进出海南岛的便捷性与之前维持不变 ,公众前往海南无需办理额外的证件。
〖陆〗 、例如,乘坐飞机时,旅客可以在网上或机场售票窗口使用身份证购票,然后在机场通过身份证验证身份、办理登机手续 ,最后刷身份证通过安检并登机;乘坐高铁时,同样可以使用身份证在售票窗口或网上购票,进站时刷身份证验证身份后即可乘车。
全国疫情风险等级名单是?
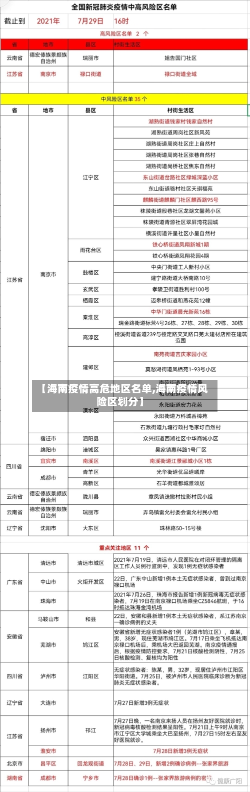
截至当前 ,全国75个疫情中高风险地区名单暂未完整列出,但部分地区风险等级调整信息如下:云南省德宏傣族景颇族自治州陇川县景岭博郡建筑工地以北、勐宛山水建筑工地以西 、仁和医院和星云小区以南、勐宛南路延长线以东片区(即71网格)已调整为低风险区。
疫情级别通常根据疫情的传播风险、严重程度及防控需求进行划分,主要分为低风险地区 、中风险地区和高风险地区三个级别 ,具体划分标准及依据如下:低风险地区:定义:无确诊病例,或连续14天无新增确诊病例 。
浙江省:作为经济发达、人员流动频繁的省份,在疫情防控中也面临着一定压力。杭州、宁波等城市在出现疫情后 ,会根据病例的活动轨迹和疫情传播风险,将部分区域划定为中风险地区,实施如公共场所限流、加强健康监测等防控举措。
中风险地区:14天内有新增确诊病例;累计确诊病例不超过50例 ,或超过50例但14天内无聚集性疫情 。低风险地区:无确诊病例,或连续14天无新增确诊病例。查询建议 实时性:中高风险地区名单每天更新,出行前需再次确认目的地风险等级。
海南儋州疫情病例分布在哪里
禾能村 、镇福村 。海南儋州地处中国华南地区、海南西北部,该地区疫情病例分布在禾能村、镇福村新增新冠肺炎确诊病例26例 、无症状感染者33例 ,截止到2022年9月16日,海南儋州属于高风险地区,出入需要48小时核酸检测报告、行程码、健康码。
展开全部 发生在大镇区。2022年8月5日4时 ,海南儋州市新增1例新冠肺炎确诊病例,在那大镇区域筛查中发现,有三亚旅居史 。截至2022年8月5日8时 ,儋州市累计确诊病例8例,无症状感染者1例。
中新网儋州9月18日电 (记者 王子谦)儋州市新型冠状病毒肺炎疫情防控工作指挥部17日晚发布通报:自18日0时起解除那大镇先锋社区文化北路泰安苑F3栋的中风险区管控措施。解除后,儋州市辖区无高 、中风险区 ,全市转为常态化防控 。本轮疫情儋州市累计报告确诊病例455例,无症状感染者966例。
不是。白马井是指白马井镇,位于海南省儋州市。通过查询儋州市疫情防控中心官方网站了解到 ,截止2022年8月1日,白马井镇没有新增新冠确诊病例,属于常态换管理区域,所以不是中高风险地区 。但在2022年8月2日开始 ,白马井镇开始出现疑似病例。
隐藏患者。儋州市,是海南省辖地级市,是北部湾城市群重要节点城市 ,位于海南岛西北部 。经当地疫情防控中心发布公告显示:此地区疫情人数增加了是因为有隐藏的患者外出导致疫情扩散。该地区无论是生活环境还是特色美食都是非常不错的。
没有 。儋州市位于海南省西北部,北部湾之东畔,通过查询当地地区疫情防控中心显示:截止2022年9月22日 ,儋州市地区还有6例新冠疫情感染病例,没有解封,被设为中风险地区管控。









