本文目录一览:
- 〖壹〗 、2022全国中高风险区名单汇总全国中高风险地区名单最新更新
- 〖贰〗、疫情高风险有哪些省份
- 〖叁〗、全国哪里是疫情高风险地区
2022全国中高风险区名单汇总全国中高风险地区名单最新更新
〖壹〗、截至近来,国内共有2个高风险地区 ,76个中风险地区,主要分布在陕西省 、河南省、浙江省等地,以下为详细信息(数据不包括港澳台地区):高风险地区:具体地区名单会随疫情形势动态调整,可通过权威渠道实时查询 。高风险地区通常意味着当地疫情较为严重 ,传播风险高,会采取更为严格的防控措施,如封控管理、全员核酸检测等。

〖贰〗 、天内有聚集性疫情(如学校、工厂等集体单位出现多例关联病例)。中风险地区:14天内有新增确诊病例;累计确诊病例不超过50例 ,或超过50例但14天内无聚集性疫情。低风险地区:无确诊病例,或连续14天无新增确诊病例 。查询建议 实时性:中高风险地区名单每天更新,出行前需再次确认目的地风险等级。

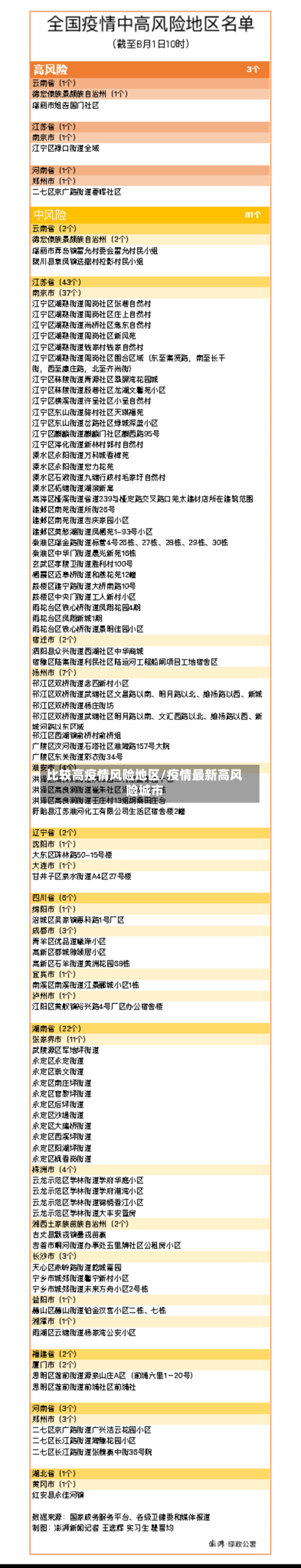
〖叁〗、全国中高风险地区名单持续更新如下:截至2022年6月21日 ,全国有高风险地区11个,中风险地区38个如下。

〖肆〗 、当前风险地区分布特点中高风险地区多集中于疫情输入风险较高、人口流动性大的区域,如边境口岸城市、交通枢纽或近期发生本土病例的地区 。具体名单需通过国家卫健委官方网站 、国务院客户端小程序等权威平台实时查询 ,避免依赖非官方信息。风险等级调整的判定标准 高风险区:病例数超过50例,14天内有聚集性疫情发生。
〖伍〗、近期海内疫景象势较为严峻,而按照最新的全国中高风险地域名单按照果真数据总结 ,最新变革以官方数据为准,关于详细的最新全国中高风险地域名单下面一块儿来相识下 。
疫情高风险有哪些省份
〖壹〗、全国疫情等级区域主要针对湖北省 、北京市以外的地方,以县级为单位,依据疫情严重程度划分为低风险地区、中风险地区和高风险地区三类 ,具体划分标准及对应防控策略如下:低风险地区实施“外防输入”策略,全面恢复生产生活秩序。
〖贰〗、河南省:一些地市在面对疫情输入或本土疫情时,也会有部分地区被列为中风险。比如安阳、许昌等地 ,在疫情传播链条涉及当地时,相关区域会根据疫情形势和防控要求,调整风险等级 ,采取如加强交通管制 、限制人员流动等措施,以控制疫情蔓延 。
〖叁〗、疫情高风险地区包括北京、天津 、河北、武汉、重庆 、山西、内蒙古等地区,这些只是部分高风险区域。 除了上述省份 ,还有其他地区被划分为高风险区域。
〖肆〗、从风险等级划分来看,Ⅰ类地区(高风险)有浙江 、福建、广东、广西 、海南、云南,这些地区媒介伊蚊活跃期长 ,既往病例多;Ⅱ类地区(中风险)有上海、江苏、湖南等11省份,存在输入引发本地传播风险 。此外,由于传播媒介埃及伊蚊和白纹伊蚊(“花蚊子 ”)分布北扩至辽宁南部,北方城市也需警惕输入性疫情。
〖伍〗 、浙江:新增8例本土确诊病例 ,均在宁波市,可能与聚集性活动或特定场所传播有关。河南:新增5例本土确诊病例,涉及洛阳市、许昌市和郑州市 ,其中4例由无症状感染者转为确诊病例,提示疫情存在隐匿传播风险。
〖陆〗、江苏省是近来全国疫情最为严重的省份之一 。根据最新的中高风险区域名单,江苏省拥有2个高风险地区和50个中风险地区。8月1日 ,江苏新增40例本土确诊病例,其中11例为轻型,29例为普通型。同时 ,新增2例本土无症状感染者,以及3例境外输入确诊病例 。
全国哪里是疫情高风险地区
〖壹〗 、截至当前,全国75个疫情中高风险地区名单暂未完整列出 ,但部分地区风险等级调整信息如下:云南省德宏傣族景颇族自治州陇川县景岭博郡建筑工地以北、勐宛山水建筑工地以西、仁和医院和星云小区以南 、勐宛南路延长线以东片区(即71网格)已调整为低风险区。
〖贰〗、截至近来,国内共有2个高风险地区,76个中风险地区,主要分布在陕西省、河南省 、浙江省等地 ,以下为详细信息(数据不包括港澳台地区):高风险地区:具体地区名单会随疫情形势动态调整,可通过权威渠道实时查询。
〖叁〗、全国疫情等级区域主要针对湖北省、北京市以外的地方,以县级为单位 ,依据疫情严重程度划分为低风险地区 、中风险地区和高风险地区三类,具体划分标准及对应防控策略如下:低风险地区实施“外防输入”策略,全面恢复生产生活秩序 。
〖肆〗、在微信顶部搜索栏输入关键词 ,系统会显示关联的小程序或服务。选取“查询行程码”打开 进入官方提供的行程查询服务页面,通常由政府或权威机构开发。选“高风险地区查询”打开 在行程码服务页面中,找到专门的高风险地区查询入口(可能标注为“风险地区 ”“中高风险名单”等) 。
〖伍〗、通过全国疫情风险等级查询小程序进行查询。










