本文目录一览:
- 〖壹〗 、厦门疫情出现在什么区
- 〖贰〗、福建再增31例确诊,厦门一日连发四条通告!
- 〖叁〗、厦门现在离开出省要隔离吗
- 〖肆〗 、厦门发布第28号通告(厦门发布第28号通告时间)
厦门疫情出现在什么区
〖壹〗、思明区A小区是近来厦门疫情较为严重的区域之一。近期 ,该小区出现了多例新冠病毒阳性感染者,相关部门已经及时采取措施,对该小区进行了封闭管理 ,并进行全面的疫情防控工作 。同时,也提醒广大市民加强个人防护意识,遵守防疫规定。海沧区B小区同样出现了新冠疫情。

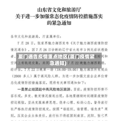
〖贰〗、疫情数据统计:截至9月18日24时 ,厦门累计报告确诊病例131例,其中同安区116例 。防控措施进展:第二轮全员核酸检测采样工作已基本完成。引进6个方舱实验室,检测能力提升至每天80万管。同安区于9月19日17时启动第三轮全员核酸检测 ,预计20日14时完成 。

〖叁〗 、思明区和湖里区。根据厦门市应对新冠肺炎疫情工作指挥部通告显示,自2022年8月12日起,在厦门市思明区、湖里区新增中风险区,落实相应管控措施。

〖肆〗、即日起 ,福建省厦门市同安区新民镇柑岭村 、同安区新民镇梧侣社区被调整为高风险地区 。具体信息如下:调整主体:福建省厦门市应对新冠肺炎疫情工作指挥部。调整时间:22日发布通告,即日起执行。调整内容:将同安区新民镇柑岭村、同安区新民镇梧侣社区由中风险地区调整为高风险地区。
〖伍〗、你好,你是想问厦门市哪个区有新冠疫情吗?通过查询相关资料显示:厦门市的思明区和湖里区有新冠疫情 。因为通过查询厦门市疫情防控指挥部发布的公告了解到 ,截止2022年8月13日,厦门市的思明区出现一例新冠确诊患者,湖里区也出现二名新冠确诊患者 ,所以说厦门市的思明区和湖里区有新冠疫情。
〖陆〗、根据2021年厦门疫情防控中心发布的公告显示,2021年厦门疫情最严重的月份是9月。9月20日厦门市报告新增本土确诊病例36例,报告新增本土无症状感染者0例 。病例分布在同安区新民镇 、祥平街道、洪塘镇等三个地区 ,其中新民镇确诊病例比较多,有34例。
福建再增31例确诊,厦门一日连发四条通告!
截至9月18日,福建疫情形势严峻 ,9月17日新增本土确诊31例,厦门一日连发四条通告升级管控措施。 以下为具体情况:全省疫情概况自9月10日以来,福建省累计报告本土确诊病例292例(住院292例,无死亡病例) ,现有本土无症状感染者3例(均在莆田市接受集中隔离医学观察) 。
月28日0—24时,31个省(自治区、直辖市)和新疆生产建设兵团报告新增确诊病例25例,其中本土病例11例 ,境外输入病例14例,无新增死亡及疑似病例。 具体信息如下:新增确诊病例总体情况 9月28日0—24时,全国31个省(自治区 、直辖市)和新疆生产建设兵团报告新增确诊病例25例。
月18日0—24时 ,31个省区市新增的43例本土确诊病例全部集中在福建,其中厦门市39例、莆田市4例 。 具体情况如下:疫情分布:新增本土确诊病例均出现在福建省,厦门市报告39例 ,莆田市报告4例,其他省份无新增本土病例。疫情溯源:此次福建疫情可能与境外输入病例引发的本土传播链有关。
月14日0—24时,31个省(自治区、直辖市)和新疆生产建设兵团报告新增确诊病例73例 ,其中本土病例50例,均在福建(莆田市33例 、厦门市12例、泉州市5例),含9例由无症状感染者转为确诊病例 。
据国家卫健委消息,9月14日0—24时 ,31个省(自治区、直辖市)和新疆生产建设兵团报告新增确诊病例73例。其中本土病例50例,均在福建,具体分布在莆田市33例 、厦门市12例、泉州市5例 ,此外还包括9例由无症状感染者转为确诊病例,也均在福建。
厦门现在离开出省要隔离吗
据最新通告,非必要不离厦 ,自2021年9月14日起,确需离厦者需持健康码绿码及48小时内核酸检测阴性证明。同时,厦门长途汽车站所有客运班车已暂停 ,恢复时间待定 。已购车票的旅客可免费退票。
回国入境广州、深圳 、湖北、厦门的隔离政策如下:广州 9月25日至10月20日期间:对所有从国外入境人员(目的地为广州市的)实施“集中隔离21天”管理措施,核酸采样检测频率调整为第11121天;入境人员在外市集中隔离期满14天后返穗的,一律闭环转运至酒店集中隔离7天。
游客:政策未明确说明是否需要核酸检测证明 ,建议出行前拨打厦门防疫电话询问最新要求 。公共交通限制:若出现健康异常(如发热、阳性等),不得乘坐公共交通工具,需自行安排其他出行方式。隔离要求:若在旅途中出现健康异常,需在酒店自行隔离 ,避免外出活动,防止疫情扩散。
不需要居家隔离 。截至近来,厦门市思明区和海沧区包含中低风险区。对7天内有中等风险区居住史的入(回)春人员:实施居家隔离医学观察7天(第7天分别进行核酸检测);低风险区:思明区、海沧区辖区内除中风险区以外的其他区域。

厦门发布第28号通告(厦门发布第28号通告时间)
厦门市应对新冠肺炎疫情工作指挥部〔2022〕第28号通告鉴于疫情防控需要 ,依据有关法律法规,现就做好国庆假期及前后疫情防控工作有关事项通告如下:倡导在本地过节 。请广大市民朋友尽量选取在本地过节,减少跨省出行 ,在健康码绿码 、体温正常、做好个人防护前提下可在省内有序流动。
现在出入厦门最新规定:最新消息:根据疫情防控新十条相关要求,厦门高速公路、机场 、轮渡、火车站等交通枢纽陆续调整防疫措施,不再查验健康码、行程码及核酸检测阴性证明 ,但市民到医疗机构就诊仍须持48小时核酸阴性证明。
潮汐之眼摩天轮防疫须知厦门市湖里区应对新冠肺炎疫情工作指挥部关于调整“海上世界 ”购物中心疫情防控措施的通告[2022]第38号:经研究决定,从10月8日起,停止执行区指挥部〔2022〕36号关于“海上世界”综合体开业活动疫情防控措施的通告 。“海上世界”购物中心防控措施按照市疫情防控指挥部28号通告要求执行。
条例中定义的水资源包括本行政区域内的地表水 、地下水以及从区域外引入的水资源。在水资源管理上 ,市、区水行政主管部门承担着统一监督的重任,其他相关部门则在其职责范围内协助管理相关事务。厦门市政府认识到水资源管理的重要性,将水资源开发、利用 、节约和保护列为国民经济和社会发展规划的重要内容 。
为了巩固来之不易的成果,8月19日 ,厦门市指挥部发布了第25号通告,推行所有入厦人员落地核酸检测,要求全体在厦人员在8月20日至28日期间“三天一检 ”。大家可以通过i厦门公众号或APP入口 ,搜索“核酸检测采样点人流量分布”,查询每个点位的人流情况,有序出行、错峰检测。
观众须佩戴口罩 ,携带有效身份证原件,自觉出示福建省通用“八闽健康码”,扫描张贴码 。或现场出示健康码、刷脸测温后入馆安检 ,入馆需7两小时内核酸阴性证明。









