本文目录一览:
- 〖壹〗 、...报告之第285日:喀什首现非无症状转确诊的确诊病例
- 〖贰〗、新疆疫情高发区有哪些
- 〖叁〗、最新疫情:新增102例本土病例,新疆96例
- 〖肆〗 、新疆疫情哪一年开始的
...报告之第285日:喀什首现非无症状转确诊的确诊病例
〖壹〗、中国新疆喀什疫情进展当日新疆喀什新增3例确诊病例 ,其中2例为无症状感染者转确诊,1例为新检出的确诊病例,这是喀什地区自10月24日疫情发生以来首次出现非无症状转确诊病例 ,提示当地可能存在新的传播链或检测覆盖范围扩大 。

〖贰〗、无症状感染者279:男,42岁,集中隔离点发现。无症状感染者280:女 ,44岁,集中隔离点发现。无症状感染者281:女,10岁,隔离管控区域发现 。无症状感染者282:男 ,9岁,隔离管控区域发现。无症状感染者283:女,11岁 ,隔离管控区域发现。无症状感染者284:女,42岁,集中隔离点发现 。无症状感染者285:女 ,11岁,隔离管控区域发现。

新疆疫情高发区有哪些
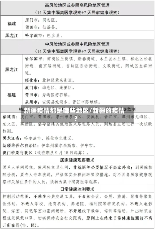
伊犁州等。通过查询疫情防控中心可知,新疆疫情高发区有伊犁州等等 ,截止到2022年12月30日,全国疫情得到了良好的控制。在疫情期间,需做好个人防护 ,外出佩戴口罩,科学洗手,不聚集等事项 。
西北地区:新疆维吾尔自治区乌鲁木齐市 、甘肃省兰州市、青海省西宁市。西南地区:重庆市、西藏自治区、贵州省。东南地区:广东省广州市 。图片截自 2022年11月10日百度地区疫情特点及原因北方地区:华北 、东北、西北部分地区疫情可能与秋冬季气候干燥有关。
新疆疫情的主要发生地是在乌鲁木齐,在新疆的首府 ,首先是在乌鲁木齐市的天山区的中泉广场发生,确定的一个感染患者是一位24岁的女营业员。
新疆艾滋病人数比较多的城市排名:伊犁州 。乌鲁木齐市。阿克苏地区。喀什地区 。吐鲁番地区。2009年1月9月新疆新报告艾滋病感染者和病人4073例。据疫情评估,新疆艾滋病感染者和病人已超过6万人 ,防治形势十分严峻 。
结合近期疫情动态,此类分布通常集中在疫情高发地区(如甘肃、广西 、四川等),但需以官方发布的详细数据为准。 (视频链接:点击观看分布情况 ,来源:知乎视频) 数据来源与权威性数据来源于国家卫生健康委员会官方通报,统计范围覆盖全国所有省级行政区,具有权威性和全面性。每天的疫情通报是公众了解疫情动态的重要依据。
多地疫情形势严峻11月10日新增感染者涉及全国31个省市地区 ,广东、河南、内蒙古等地为疫情高发区域 。本土感染者数量持续走高,且无症状感染者占比高,表明病毒在社区层面隐匿传播风险较大。病毒变异趋势与防控原则病毒变异方向呈现“毒力减弱 、传播性增强 ”的特点。

最新疫情:新增102例本土病例,新疆96例
〖壹〗、月29日0—24时 ,全国31个省(自治区、直辖市)和新疆生产建设兵团报告新增确诊病例105例,其中本土病例102例(新疆96例,辽宁5例,北京1例) ,境外输入病例3例 。具体分布如下:新疆:新增本土确诊病例96例(其中8例为无症状感染者转确诊病例),新增无症状感染者18例,均在乌鲁木齐市。
〖贰〗 、新增确诊病例:31个省(自治区、直辖市)和新疆生产建设兵团报告新增确诊病例34例。境外输入病例14例(福建4例 ,广东4例,广西2例,云南2例 ,浙江1例,四川1例),含2例由无症状感染者转为确诊病例(浙江1例 ,广东1例) 。
〖叁〗、月28日0—24时,全国31个省(自治区 、直辖市)和新疆生产建设兵团报告新增确诊病例101例,其中本土病例98例(新疆89例 ,辽宁8例,北京1例),境外输入病例3例(广东1例,上海1例)。以下是具体数据及分析:新疆疫情情况 新增确诊病例89例 ,均为乌鲁木齐市病例。其中43例为无症状感染者转确诊病例 。
〖肆〗、月3日0—24时,31个省(自治区、直辖市)和新疆生产建设兵团报告新增本土确诊病例108例,其中陕西95例(均在西安市) ,浙江8例(均在宁波市),河南5例(洛阳市2例、许昌市2例 、郑州市1例),含4例由无症状感染者转为确诊病例(均在河南)。
〖伍〗、月16日0—24时 ,全国新增本土确诊病例96例,本土无症状感染者103例,其中北京新增2例本地确诊病例 ,包括一名6岁男童。 具体疫情信息如下:全国总体情况新增确诊病例109例,其中境外输入13例,本土病例96例(河北72例 ,黑龙江12例,吉林10例,北京2例) 。
新疆疫情哪一年开始的
〖壹〗、新疆的疫情是从2020年开始的,断断续续的零星出现。其中乌鲁木齐市经历了三次封城 ,第一次,2020年1月27日,解封 ,3月4日。第二次,7月17日凌晨,解封9月2曰。
〖贰〗 、新疆疫情始于2019年 。2019年12月 ,中国湖北省武汉市发现多起病毒性肺炎病例,均诊断为病毒性肺炎/肺部感染。随后,在基因测序和流行病学调查中 ,证实这些病例与一种新型冠状病毒有关,被命名为SARS-CoV-2,导致了全球范围内的新冠病毒大流行。
〖叁〗、新疆三次疫情分别是2020年初和2020年7月和2022年 。根据新疆政府官方资料 ,疫情期间新疆总共封了三次,第一次是2020年春节前夕发生疫情。第二次是2020年7月中旬发生的。第三次是2022年8月初 。新疆维吾尔自治区,简称“新”,首府乌鲁木齐市。









