本文目录一览:
- 〖壹〗、中国成为唯一控制新冠疫情的国家
- 〖贰〗 、中国疫情最严重的三个省
- 〖叁〗、新冠肺炎疫情现状和判断
- 〖肆〗、疫情什么时候才算结束?李兰娟说了两个非常重要的指标
- 〖伍〗 、新冠国内疫情数据是多少?
- 〖陆〗、【4.6新冠图表】西班牙新增确诊超5000例,新增死亡700例
中国成为唯一控制新冠疫情的国家
坦桑尼亚:另外一个比中国比例低的人口大国是坦桑尼亚,但是坦桑尼亚政府对待新冠的态度偏向于不检测没有症状的人 ,不做流调等,约等于小比例感染可控范围内不承认有新冠。越南:另外一个控制很好的国家是越南,但昨天的百万人口累计感染率还是62 ,今天就64了,属于印度城门失火,越南池鱼被殃及 ,说明其感染率也在动态变化中 。

新冠疫情可能的结束方式及具体分析如下:情况1:全球防控成功,疫情在1年内销声匿迹若全球各国加强防控措施,通过严格的隔离、检测和追踪手段 ,最终成功消灭疫情,中国作为首个有效控制疫情的国家,其防控模式和经验将显著增强世界影响力 ,并可能在世界事务中争取更多话语权。

截至2021年7月6日,中国在新冠疫情防控中表现显著优于多数海外国家,其策略执行力 、世界援助行动及社会凝聚力成为全球典范,充分彰显了制度优势与大国担当 ,令国民深感自豪。

新冠疫情在世界疯狂肆虐 。中国是唯一个能够把疫情控制住的国家。近来在中国出现的都是一些局部疫情。这对于国外来说是很难想象的一件事情 。这对于世界第一发达国家美国来说。这件事也是很困难的。因为大家都无法忍受国家严格的疫情防控 。更不会为了疫情而选取隔离。有很多患者都得了新冠病毒。
中国具备成为抗疫重要力量的核心优势防控经验丰富:中国在早期应对新冠疫情时,通过严格的防控措施(如武汉封城、全民居家隔离、大规模核酸检测 、健康码追踪等),有效控制了疫情的传播 。这些经验为全球抗疫提供了重要借鉴 ,许多国家借鉴了中国的防控策略,如社交距离限制、口罩佩戴要求等。
中国疫情最严重的三个省
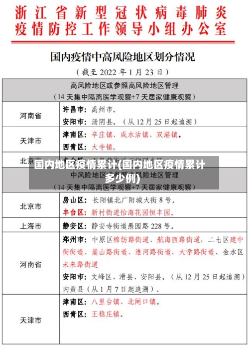
〖壹〗、江苏省是近来全国疫情最为严重的省份之一。根据最新的中高风险区域名单,江苏省拥有2个高风险地区和50个中风险地区。8月1日 ,江苏新增40例本土确诊病例,其中11例为轻型,29例为普通型 。同时 ,新增2例本土无症状感染者,以及3例境外输入确诊病例。
〖贰〗 、疫情最严重的三个省是湖北省、广东省和河南省。湖北省是疫情爆发的中心地带,尤其是武汉市 。这里最初出现了大量病例 ,并迅速成为全国乃至全球关注的焦点。湖北省的疫情严重程度与武汉市的华南海鲜市场有关,这里被认为是病毒传播的源头之一。随后,湖北省及武汉市采取了严格的封城措施,以遏制病毒的传播 。
〖叁〗、黑龙江省、江苏省 、山东省、河南省。根据全国疫情防控中心显示 ,湖北省是最严重的,其次就数黑龙江省了,全国各地都不要黑龙江身份的打工者。都怕被传染 ,年后外出的打工者有百分八十五的人都被劝返回黑龙江省了 。
〖肆〗、自2019年底我国爆发新冠疫情以来,至今疫情仍未完全消退。 当前,疫情最严重的三个省份分别是江苏 、云南和河南。 以江苏省为例 ,根据现有数据,该省近来有两个高风险地区和50个中风险地区 。

新冠肺炎疫情现状和判断
具体阐述:全国80%新冠肺炎患者在武汉,90%以上死亡患者也在武汉 ,因为武汉还没有停止人传人。武汉要把正常人和患者分开、把流感和新冠肺炎病人分开。
疫情现状与宏观判断疫情基本“过去”:在中国,只要不突然性死很多人,疫情基本已“过去 ” ,即便出现局部疫情,也不会再走回头路。生存压力影响共情:新冠像盲盒,摊到谁就是谁,很难引起共情 ,因为每个人的诉求不同,且近来生存压力都很大 。
国内疫情现状:局部扩散,防控压力增大南京禄口机场疫情引发多省传播:7月南京禄口世界机场疫情蔓延至15个省份 ,全国累计报告本地确诊病例超300例,接近前五个月总和。疫情通过航空运输、人员流动等途径快速扩散,暴露出机场等重点场所防控漏洞。
形势判断:冬季输入风险增大 ,防控进入高风险期 。工作要求:一丝松懈可能导致反弹,防控是所有工作的基础。防控要害:绷紧防控之弦,落实四方责任 ,科学精准应对。
疫情现状:9月27日0时至24时,哈尔滨市新增本土新冠肺炎确诊病例11例 。疫情特点:病例发现时均处于发病早期。感染来源不清楚,通过多场婚礼婚宴 、多人共同游戏、共同居住、多次聚餐等在相对密闭空间感染后造成传播 ,感染者之间存在比较明确的流行病学关联。病毒传播速度非常快,传播能力很强 。
疫情什么时候才算结束?李兰娟说了两个非常重要的指标
李兰娟院士提出判断疫情基本结束的两个重要指标为:清零后再过2个潜伏期的世界标准,以及将现有病例全部收治或隔离以确保无新发病例。以下为具体说明:清零后观察两个潜伏期根据世界卫生组织标准,最后一例确诊病例经两次病毒检测呈阴性后 ,需经过两个潜伏期(约28天)无新增病例,方可认为疫情结束。
李兰娟院士认为,疫情基本结束需满足两个关键指标:一是清零后再过2个潜伏期(28天)无新发病例;二是现有病例全部收治隔离 ,确保无新增传播 。
世界卫生组织对于传染病疫情结束的标准为,最后一例确诊病例经过两次病毒检测均呈阴性起两个潜伏期后,将被认为该疫情已经结束。
疫情发现与初期应对新病毒确认:2019年12月 ,武汉确认出现新型冠状病毒,基因测序使其得到初步认识。最初感染者多有华南海鲜市场接触史,市场病毒与患者病毒一致。人传人确认:病毒发展迅速 ,出现1人传染14名医务人员的情况,证实存在人传人现象,专家组提出严格隔离 、消毒措施 。
到3月20日左右新增确诊人数有望清零 ,清零之后仍要进行两周的观察。如果不再有新增确诊患者,武汉才可以逐步解封复工复产。
这一天也是李兰娟73岁的重要转折点,因为这天之后,李兰娟没有一天是凌晨2点前睡的 。1月22日 ,李兰娟提出武汉封城的建议,并从北京飞回杭州,全身心投入实验 ,一个星期的时间,领导杭州国家重点实验室分离出了3株(30日增加到8株)毒株。
新冠国内疫情数据是多少?
疫情数据统计统计周期:2023年5月1日至5月31日,覆盖中国内地全域。重症与死亡:新增重症病例2777例 ,死亡病例164例,重症率、死亡率较去年首轮疫情显著降低 。就医需求变化:哨点医院流感样病例占门急诊比例在5月15日-21日达2%,22日-28日回落至8% ,提示4月底快速上升后,5月底增速趋缓,6月可能已过峰并呈下降趋势。
国内情况:中国疾控中心数据显示 ,流感样病例新冠病毒阳性率从9%升至17%,主要流行株为JN.1和XDV变异株,其中XDV传播力、致病力未显著改变。专家指出,新冠病毒已呈现阶段性流行特征 ,但疾病严重程度趋于稳定 。
我国新冠疫情情况 疫情数据:根据中疾控数据,4月1日至4月30日,全国报告新增重症病例322例 、死亡病例14例(均由基础疾病合并新冠病毒感染导致 ,无呼吸功能衰竭死亡病例)。主要流行株:国内近来主要流行株为JN.1系列变异株,占比前三位的分别为JN.JN.4和JN.16。
综合不同渠道信息:新冠疫情在中国的死亡人数统计因统计方式和时间范围不同存在差异,主要集中在4 ,636人至约32万人区间 。 官方累计报告数据国家卫健委统计:截止2023年初,累计新冠死亡病例约4,636人 ,此数据随疫情发展和统计调整可能变化。
近来无法确切知晓2025年11月完整的新冠疫情情况,但可根据已有部分月份信息推测大致趋势。全国范围情况推测从全国2025年6月至10月发热门诊(诊室)诊疗量数据来看,整体呈现出一定的波动变化。
全国各地区新冠累计确诊人数可通过以下图表直观了解 ,颜色越深代表确诊病例数越多:累计确诊病例前五地区及数据:香港:306804例,为全国累计确诊病例比较多的地区 。湖北:68391例,早期疫情严重地区,累计确诊数位居前列。吉林:36603例 ,曾出现局部疫情反弹,累计确诊数较高。
【4.6新冠图表】西班牙新增确诊超5000例,新增死亡700例
〖壹〗、截至4月6日,西班牙新增确诊超5000例 ,新增死亡700例,其国内西甲球队所在地区疫情分布如下:数据背景:西班牙疫情数据为当地4月6日统计结果,新增确诊超5000例、新增死亡700例 ,反映疫情在西班牙的严重程度 。西甲球队所在地区疫情图直观呈现了不同区域的病例分布情况,但需注意球队位置仅代表所属地区,非实际经纬度。
〖贰〗、累计数据:各国已向世卫组织报告近700万例新冠病例 ,近40万人死亡。美国疫情情况确诊与死亡数据:截至美国东部时间6月8日晚6时,全美共报告新冠肺炎确诊1956527例,死亡110932例 。过去24小时 ,美国新增确诊24677例,新增死亡791例。此前报道美国确诊病例超193万,实际数据已超过这一数字,且仍在持续增长。
〖叁〗 、疫情数据及形势截至4月13日 ,英国官方最新疫情数据为单日新增确诊病例2472例、单日新增死亡病例23例 。从相关图表数据可以看出,感染率与死亡率都在下降中,疫情渐缓一切都在好转。4月3日 - 4月5日复活节假期前后 ,疫情没有出现反弹。
〖肆〗、累计确诊超700万:全球累计确诊病例超700万例,病亡逾40万例 。巴西连续三日新增确诊超3万例,印度新增近万例 ,累计确诊超西班牙居全球第五。巴西数据争议:巴西政府大量删除疫情信息网站数据,仅显示过去24小时数据,引发世界关注与质疑。
〖伍〗 、辽宁省15个(沈阳市4个、营口市11个);暂无高风险地区。2021年5月20日 ,根据美国约翰斯·霍普金斯大学数据,截至美东时间当天17时21分(北京时间5月21日凌晨5时21分),美国新冠肺炎确诊病例累计达33050952例 ,死亡病例累计达588443例 。与24小时前相比,新增确诊病例31133例,新增死亡病例700例。
〖陆〗、美国疫情反弹现状 在过去的一个月里,美国的新增确诊新冠患者数量持续上升 ,从每天数千例迅速增加至8万例左右。同时,死亡病例数也有所上升,每天死亡例数高达200-700例 。这一反弹趋势使得美国再次成为全球疫情最为严重的国家之一。









