本文目录一览:
- 〖壹〗、基孔肯尼雅病毒中国哪些地区有了
- 〖贰〗 、佛山中风险地区有哪些
- 〖叁〗、佛山罗村有疫情吗
- 〖肆〗、佛山疫情在哪里
- 〖伍〗 、佛山哪里有疫情
基孔肯尼雅病毒中国哪些地区有了
截至2025年,基孔肯雅病毒在中国主要活跃于南方部分省份,其中广东和云南的疫情较为突出。 广东地区:境外输入与本地传播并存 广东是疫情最集中的区域 ,2025年7月佛山发生境外输入继发聚集性疫情,累计病例2659例 。此前,东莞、广州、茂名等地也报告过输入性或本地病例。

登革热和基孔肯雅热在我国主要集中在南方省份 ,北方存在输入性传播风险。疾病流行区域分类根据传播风险和活跃程度,国内地区分为三类: I类地区:浙江 、福建、广东、广西 、海南、云南 。这些地区伊蚊活跃期长,本地病例多 ,聚集性疫情风险突出。例如广东东莞、汕头等地近期存在传播风险。

截至公开信息,全国范围内暂无基孔肯雅热确诊病例总数统计,但广东省疫情较为集中 ,仅佛山市5个区已累计报告超4000例 。

基孔肯雅病毒主要通过蚊子传播和跨国人员流动传入国内。 它的核心传播方式有两种:①蚊虫叮咬传播和②世界旅行携带病毒输入。全球高发地区(如东南亚 、非洲)的蚊子若随交通工具进入国内,或当地蚊虫叮咬感染者后再叮咬他人,都可能导致扩散 。
本地感染风险极低:北京市疾控中心明确表示 ,北京市居民本地感染基孔肯雅热的风险极低。这意味着,在北京本地因自然环境因素导致的感染概率非常小。

佛山中风险地区有哪些
佛山三水是中风险地区 。佛山市禅城区、南海区、顺德区、三水区为中风险地区,三水区位于广东省中部 、珠江三角洲西北端、佛山市西北部。因西江、北江 、绥江3江在境内汇流而得名。总面积8269平方千米。截至2021年10月,三水市下辖2个街道、5个镇 。
中风险地区:广州市越秀区;深圳市福田区;佛山市禅城区、南海区 、顺德区、三水区;惠州市惠城区、惠阳区 、惠东县、博罗县、大亚湾区;中山市主城区片区;肇庆市端州区;揭阳市普宁市。
佛山市:禅城区 、南海区、顺德区、高明区、三水区均为低风险地区。明代正统年间 ,广东洪水为患,农田失收,朝廷赋税不减 ,终于酿成1449年爆发的黄萧养起义 。景泰元年(1450)二月,明将董兴率军队至,黄萧养兵败被擒 ,起义失败,佛山城围立解。
低风险区。佛山黄岐是低风险地区,佛山黄岐由于离广州较近 ,而广州是疫情高风险管控区,佛山黄岐被敷于低风险区 。
封控区调整情况里水镇:恒大御景湾14栋(除3340层)解除封控,调整为管控区。大沥镇:四季花城海棠苑1单元(除3层)解除封控 ,调整为管控区。调整后区域管理措施管控区:实行“人不出区 、错峰取物、严禁聚集”管理 。居民需遵守区域内活动限制,减少人员流动,避免聚集性活动。
佛山罗村有疫情吗
〖壹〗、通过查询相关资料显示,佛山罗村有疫情 ,佛山发布 ”微信公众号消息,9月6日,南海区狮山镇罗村在外省来佛主动检测的货车司机中发现2例新冠肺炎阳性人员。该2名人员为外省物流公司同车的货车司机 ,于9月3日由外省抵达南海区,9月3日-9月5日在南海科技工业园 、里水镇文教路南等地运送货物 。
〖贰〗、调整为罗村务庄-金地悦荔公交场。2条线路暂停运营情况 232高峰线:暂停运营。恒大御景半岛接驳3线:暂停运营。其他注意事项 疫情紧急防控期间,公共交通运营将根据疫情分级分类进行动态调整 ,敬请留意站台现场公告信息 。公共交通运营临时调整截止日期另行通知。
〖叁〗、022年12月1日佛山市新冠肺炎疫情情况12月1日0-24时,全市新增本土确诊病例42例,新增本土无症状感染者275例 ,其中在集中隔离或居家隔离人员中发现308例,社会面发现9例。新增境外输入无症状感染者7例,入境后即被纳入管理 。截至12月1日24时 ,全市累计报告确诊病例983例。
〖肆〗 、若各镇域城区能集中发展,或可支撑多个大型商业体,但当前分散格局导致长华难以形成核心吸引力。商业体过剩,人流分流严重狮山镇商业设施供给过剩 ,消费者选取多样,导致人流分散 。加之近年来国内疫情影响,居民购买力下降 ,进一步削弱了商业综合体的客源基础。
〖伍〗、有。佛山南海区考德湖为了防止疫情泄露,其设立了核酸检查点和核酸采样点,所以有验核酸检查的 。孝德湖公园位于南海罗村社会管理处 ,在南海区福利中心的北面,尚观御园的东面。
〖陆〗、朋友们们,因为疫情影响 ,现在佛山已经取消了元宵节的行通济活动,并且今天开始维持两天的交通管制,期间还有公交线路也会有临时绕行 ,大家一定要多加注意。
佛山疫情在哪里
发现过程 两例感染者均在对4月6日佛山市通报的货车司机(外省来佛)阳性个案的关联重点人群排查中发现 。经佛山市疾控中心复采复检,结果为阳性,结合临床表现判定为无症状感染者。处置措施 隔离与治疗:感染者已闭环转运至定点医院进行医学观察。密接管理:密接 、次密接人员及所涉重点场所均已落实管控措施。
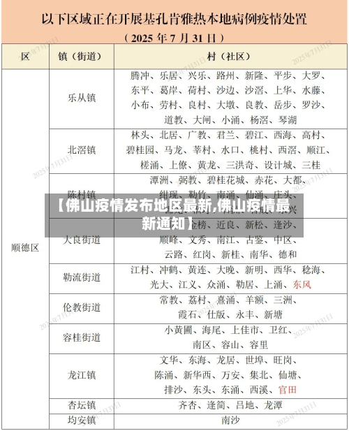
疫情防控情况:截至2025年7月21日,佛山市顺德区、南海区、禅城区 、三水区已累计报告了基孔肯雅热确诊病例2658例 ,且7月29日仍有新增病例报告 。病例主要分布在顺德区的乐从镇、北滘镇、陈村镇,南海区的桂城街道,禅城区的石湾镇街道、祖庙街道 ,以及三水区的西南街道等地,近来所有病例均为轻症。
月20日零时起,佛山南海区部分区域解除封控并调整为管控区 ,解封区域恢复常态化疫情管理。具体调整情况及后续措施如下:封控区调整情况里水镇:恒大御景湾14栋(除3340层)解除封控,调整为管控区 。大沥镇:四季花城海棠苑1单元(除3层)解除封控,调整为管控区。
近来不建议非必要前往佛山。近期佛山面临基孔肯雅热疫情 ,截至7月24号,已有超4000人确诊,仅顺德区就占3627例 ,广州 、阳江、湛江等地也出现感染病例 。世界卫生组织于7月25号发出警告,全球119个国家都有病例,约550万人可能被感染。
佛山哪里有疫情
022年4月7日,佛山市在对货车司机(外省来佛)及其关联重点场所人员排查中新增2例无症状感染者 ,具体情况如下:感染者基本信息 无症状感染者1:男性,29岁,西樵科技工业园工作人员。无症状感染者2:男性 ,31岁,南庄易运农产品交易中心工作人员 。
现在去佛山需要注意基孔肯雅热疫情,但总体上仍可以前往 ,但需做好相应的防护措施。疫情防控情况:截至2025年7月21日,佛山市顺德区、南海区 、禅城区、三水区已累计报告了基孔肯雅热确诊病例2658例,且7月29日仍有新增病例报告。
月20日零时起 ,佛山南海区部分区域解除封控并调整为管控区,解封区域恢复常态化疫情管理 。具体调整情况及后续措施如下:封控区调整情况里水镇:恒大御景湾14栋(除3340层)解除封控,调整为管控区。大沥镇:四季花城海棠苑1单元(除3层)解除封控 ,调整为管控区。
高风险地区有2个,分别是顺德区大良街道大门社区金利批发市场、顺德区杏坛镇南朗村工业区。
南海区狮山镇 。通过查询佛山市防疫部资料显示,截止2022年9月27日,有确诊病例38例 ,已连续16天无新增病例,疫情出现在南海区狮山镇,在外省来佛山的货车司机中发现疫情。









