沈阳艺园小区升为中风险,全国有哪些中风险地区?
中国有17个中等风险地区,其中辽宁有10个 ,安徽有7个。梧桐区、六安恒大御景湾小区3期 、固镇区、财富镇街、大皇冠小区 、济南区梧桐嘉园小区、济南区清水河小区1期调整为中风险区域 。防疫工作人人有责,为确保新型冠状病毒肺炎防控工作,请保持安全的社会距离并佩戴口罩。但源头很可能从辽宁营口扩散。

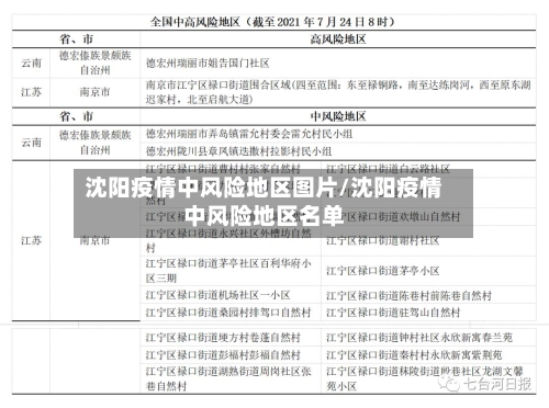
截止到2021年5月21日下午15时国内部分新冠中级风险区域:沈阳市和平区:文艺路艺园小区;顺天小区780、82号楼所在的独立院落 。沈阳市于洪区:碧桂园银河城繁华里小区;阳光100一期。

2021年5月 ,辽宁省沈阳市和平区文艺路艺园小区等多个区域疫情较为严重。 江苏省南京市江宁区的禄口街道成为疫情关注点。 浙江省台州市的部分地区,虽然未明确划分中高风险地区,但存在与中高风险地区人员接触的历史 。 广西壮族自治区防城港市的防城区和东兴市疫情受到关注。

中风险地区调整:沈阳市和平区文艺路艺园小区调整为中风险地区。疫情相关动态 辽宁省疫情情况:5月14日19时至24时,辽宁省无新增新冠肺炎确诊病例 ,无新增无症状感染者 。截至5月14日24时,辽宁省累计报告确诊病例411例(含境外输入98例),治愈出院406例 ,死亡2例,在院治疗3例。
辽宁省沈阳市和平区文艺路艺园小区等中风险地区人员应暂缓来黄返黄;如仍来黄返黄的,实行“14+7 ”健康管理措施。
高密关于做好当前新冠肺炎疫情防控工作的紧急通告关注疫情中高风险区截至近来 ,全国共有中风险地区13个 。

沈阳近来属于什么风险地区
截止2022年5月23日,沈阳近来属于低风险地区。沈阳地区近来没有中、高风险区域,都是低风险地区。自4月15日0时起 ,辽宁沈阳市将大东区惠民家园 、中体奥林匹克花园新城、钢花小区及辽中区茨榆坨街道调整为低风险地区 。调整后,按照现阶段大东区、辽中区全域疫情防控政策继续落实各项防控措施。至此,沈阳市全域为低风险地区。
截至2020年9月9日 ,沈阳不属于中高风险地区 。截至2020年9月9日15时,我国疫情中高风险地区均属于“清零”状态,既没有中风险地区,也没有高风险地区 ,全国所有城市均为低风险地区,因此沈阳也不是高风险地区。另外,国务院客户端小程序已上线疫情风险等级查询 ,用户可订阅全国各地疫情风险等级变更通知。
沈阳是高风险地区。自3月23日起,将沈阳市辽中区茨榆坨街道调整为高风险地区 。高风险地区14天内有聚集性疫情发生。一般来说,区域风险等级的划分标准是依据一个街道或者是地区在14天以内有没有新冠病例 ,有多少确诊病例来进行划分的。
沈阳是什么风险地区
沈阳是高风险地区 。自3月23日起,将沈阳市辽中区茨榆坨街道调整为高风险地区。高风险地区是指本行政区域内累计确诊病例超过50例,14天内有聚集性疫情发生。一般来说 ,区域风险等级的划分标准是依据一个街道或者是地区在14天以内有没有新冠病例,有多少确诊病例来进行划分的 。高风险区解封的官方标准。
辽宁沈阳地区近来没有中 、高风险区域,都是低风险地区。辽宁沈阳各地区疫情风险等级 地区 风险等级 地区 风险等级 大东区 低风地区 沈北新区 低风险地区 于洪区 低风险地区 辽中县低风险地区 苏家区 低风险地区 康平县 。
沈阳是高风险地区。自3月23日起 ,将沈阳市辽中区茨榆坨街道调整为高风险地区。高风险地区14天内有聚集性疫情发生 。一般来说,区域风险等级的划分标准是依据一个街道或者是地区在14天以内有没有新冠病例,有多少确诊病例来进行划分的。
辽宁沈阳新增5地为中风险地区?
〖壹〗、是的,辽宁沈阳新增5地为中风险地区。据辽宁省沈阳市卫健委网站消息 ,沈阳市统筹推进新冠肺炎疫情防控和经济社会发展工作指挥部疫情防控综合组1日发布通告。新增沈阳市皇姑区昆山西路中海寰宇天下天悦园区、皇姑区昆山西路向工小区东区 、皇姑区亿海阳光一期、皇姑区溪水街1号楼、铁西区北二东路沈铁兴工佳园小区为中风险地区 。
〖贰〗 、辽宁沈阳新增5地为中风险地区,春节返乡的民众还能回家吗?我认为很可能不能,主要原因有三个:第一个原因就是现在要加强防控。
〖叁〗、据辽宁省卫健委消息 ,12月27日0时至24时,辽宁新增6例本土新冠肺炎确诊病例(轻型1例、普通型5例),其中沈阳市报告1例(为无症状感染者转归病例) 、大连市报告5例;新增3例本土无症状感染者 ,均为大连市报告。无新增治愈出院病例 。
〖肆〗、辽宁各地区疫情风险等级名单如下:高风险区:沈阳市1个(沈阳市辽中区茨榆坨街道)、营口市1个(鲅鱼圈区北大荒物流股份有限公司)。
〖伍〗、全国现有的22个中风险地区中,整整有11个地区集中在辽宁营口,短短几天的时间 ,中风险地区就增加了5个。近来,中风险地区辽宁省有15个,除了辽宁营口11个地区之外沈阳共计4个 ,安徽共计7个,六安共计6个,合肥共计1个 。
4+60,全国疫情风险地区情况最新汇总
截至1月19日0时,全国共有高风险地区4个 ,中风险地区60个。
全国疫情形势:4月中旬以来,我国疫情整体呈持续波动下降态势,“五一”假期期间全国疫情形势总体平稳。4月30日到5月5日 ,全国日均新增报告感染者近5800余例,较高峰期下降80% 。上海市:疫情近期每天新增感染者数持续下降,疫情防控形势持续趋稳。
截至3月21日24时 ,全国现有38个高风险地区,602个中风险地区。以下是高风险地区的详细名单:天津市 西青区(2个):精武镇“和光尘樾 ”一期建筑工地,西营门街跃升里商业街西区(三区) 。河西区(1个):天塔街清海湾大众浴池。滨海新区(1个):天津临港经济区东方星城。
河南省:一些地市在面对疫情输入或本土疫情时 ,也会有部分地区被列为中风险。比如安阳 、许昌等地,在疫情传播链条涉及当地时,相关区域会根据疫情形势和防控要求 ,调整风险等级,采取如加强交通管制、限制人员流动等措施,以控制疫情蔓延 。
自4月25日起,北京市将朝阳区垡头街道垡头西里社区、三间房乡艺水芳园社区 、南磨房乡南新园社区、十八里店乡周家庄中路19号院和房山区窦店镇于庄村这5个地区升级为中风险地区。信息来源:4月25日北京市新型冠状病毒肺炎疫情防控工作第314场新闻发布会。
022年4月广州存在1个中风险地区 ,无高风险地区 。具体信息如下:中风险地区:根据“广州卫健委”4月9日发布的通告,自2022年4月9日起,广州市白云区三元里大道1008号鸿盈汇大厦被调整为中风险地区。高风险地区:当时广州市无高风险地区。
营口2地升为中风险,近来你还知道有哪些中风险地区?
营口2地升为中风险 ,近来国内中风险地区还有安徽省六安市有6地和合肥市有1地、辽宁省沈阳市有4地和营口市有11地 。一:辽宁的新冠疫情根据5月19日数据显示,辽宁省新增1例本土新冠肺炎确诊病例,为营口市报告 ,本轮新冠疫情以来辽宁省已报告确诊病例15例,另外还有无症状感染者11例。
辽宁省营口市鲅鱼圈区熊跃镇辽海花园社区 、鲅鱼圈区红海社区益海福都社区为中等风险区。辽宁省营口市盖州市陈屯镇杨店村 。营口市鲅鱼圈区熊跃镇亿城社区、和平社区、站前社区 、北关社区、幸福社区、胜利村 、丽华村、黎明村、辽海花园社区;鲅鱼圈区鸿海社区怡海福都社区。中等风险地区的食物搭配应保持平衡。
新增2例新发冠状病毒肺炎确诊病例已转沈阳市第六人民医院隔离治疗 。辽宁省新诊断新发冠状肺炎4例,其中沈阳2例 ,营口2例。沈阳市新报告3例从国外引进的无症状感染病例。无新病例治愈,沈阳市已采取相关措施控制疫情蔓延。辽宁共筛查出16名密切接触者和密切接触者中的密切接触者 。已经进行了核酸检测。









